k291. 圖書館 (Library)
標籤 : DP Greedy
通過比率: 69人/ 83人 ( 83%) [非即時]
評分方式:
Tolerant

最近更新 : 2023-04-05 22:28

內容

輸入說明
輸出說明
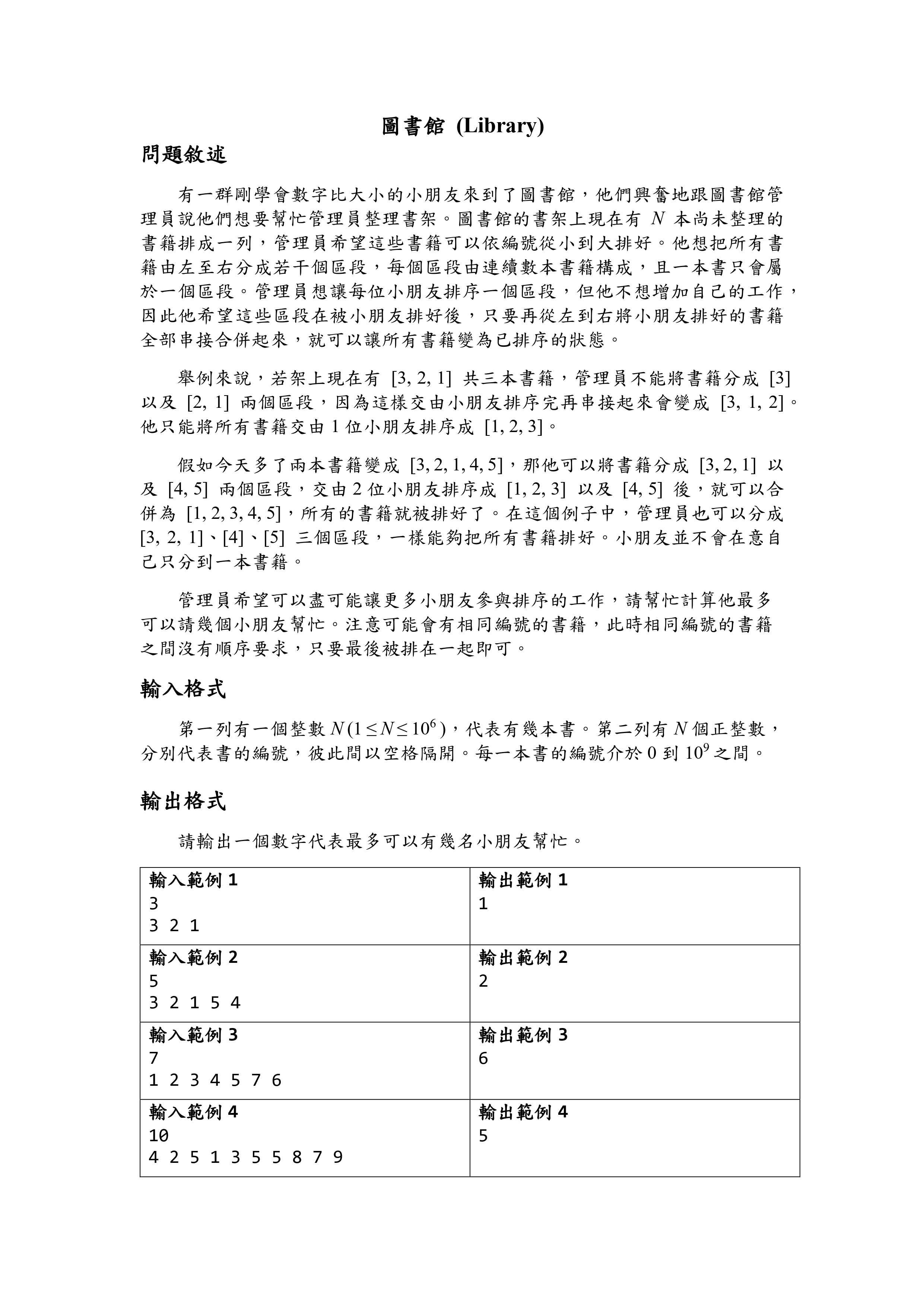
範例輸入 #1
3
3 2 1
範例輸出 #1
1
範例輸入 #2
5
3 2 1 5 4
範例輸出 #2
2
範例輸入 #3
7
1 2 3 4 5 7 6
範例輸出 #3
6
範例輸入 #4
10
4 2 5 1 3 5 5 8 7 9
範例輸出 #4
5
測資資訊:
記憶體限制: 64 MB
公開 測資點#0 (5%): 1.0s , <1K
公開 測資點#1 (5%): 1.0s , <1K
公開 測資點#2 (5%): 1.0s , <1M
公開 測資點#3 (5%): 1.0s , <1M
公開 測資點#4 (5%): 1.0s , <1M
公開 測資點#5 (5%): 1.0s , <1M
公開 測資點#6 (5%): 1.0s , <1M
公開 測資點#7 (5%): 1.0s , <1M
公開 測資點#8 (5%): 1.0s , <10M
公開 測資點#9 (5%): 1.0s , <10M
公開 測資點#10 (5%): 1.0s , <10M
公開 測資點#11 (5%): 1.0s , <10M
公開 測資點#12 (5%): 1.0s , <10M
公開 測資點#13 (5%): 1.0s , <10M
公開 測資點#14 (5%): 1.0s , <10M
公開 測資點#15 (5%): 1.0s , <10M
公開 測資點#16 (5%): 1.0s , <10M
公開 測資點#17 (5%): 1.0s , <10M
公開 測資點#18 (5%): 1.0s , <10M
公開 測資點#19 (5%): 1.0s , <10M
提示 :
標籤:
DP Greedy
出處:
TOI 練習賽 202303 潛力組 第2題 [管理者: mushroom.cs9 ... (mushroom) ]

本題狀況 本題討論 排行

編號 身分 題目 主題 人氣 發表日期
沒有發現任何「解題報告」